翅叔 LV9
阅读 1375

《永恒之塔2》G-STAR游戏展会最新爆料的游戏数值内容

实际演示的数值内容翻译:

1.webp

2.webp

3.webp

4.webp

5.webp

6.webp


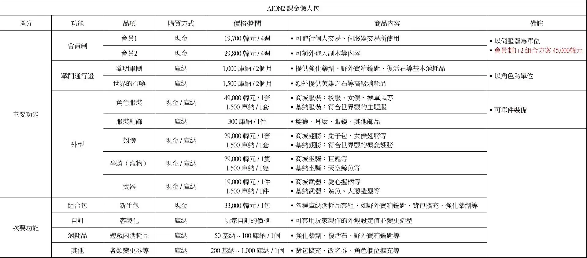
目前网上传播的省服玩家制作的氪金项目表格图:


7.webp

回复

举报

您需要登录后才可以回帖 登录 |立即注册

本版积分规则

该内容来自
攻略心得
进入
快速回复 返回顶部 返回列表